最近,北京大学人民医院风湿免疫团队以通讯形式在Signal Transduction and Targeted Therapy在线发表了有关低剂量IL-2改善糖皮质激素治疗疗效的研究论文“Low-dose IL-2 mitigates glucocorticoid-induced Treg impairment and promotes improvement of SLE”(《低剂量IL-2可减轻糖皮质激素导致的调节性T细胞损伤,促进系统性红斑狼疮病情改善》)。
该研究发现糖皮质激素(glucocorticoid,下文简称激素或GC)通过抑制IL-2信号造成调节性T细胞(Treg)数量和功能受损,补充低剂量IL-2可在激素治疗期间维持IL-2通路活性并保护Treg,促进系统性红斑狼疮(systemic lupus erythematosus,SLE)病情改善。
系统性红斑狼疮是自身免疫介导的弥漫性结缔组织病,可累及全身多器官,包括肾脏、肺脏、血液系统和神经系统等。本病预后差,病死率高(5年病死率10%,15年病死率21%),花费大,给社会和家庭带来沉重负担。SLE患者体内处于免疫失衡状态,主要表现为致病性效应T、B细胞过度活化,而具有抑制功能的Treg受损,导致大量促炎细胞因子和自身抗体产生,造成多脏器、组织损害。GC通过抑制过度活化的T、B细胞而发挥免疫抑制作用,但糖皮质激素对Treg的作用一直存在争议,且GC的应用会导致感染、代谢异常、生长发育异常等多种不良效应。因此,深入研究SLE患者GC治疗后Treg的改变及其分子机制,是改善GC临床治疗的重要研究方向。
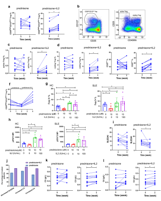
本研究发现,泼尼松治疗SLE过程中,相当比例的患者的总体Treg、active Treg和resting Treg细胞数量和比例均降低(总Treg:10.52% vs 9.16%,p<0.05; active Treg:0.74% vs 0.42%,p<0.05;resting Treg:5.98% vs 4.25%,p<0.05),Treg表面IL-2Rα(CD25)表达降低(13.91% vs 10.23%,p=0.043)。大剂量泼尼松龙体外直接作用同样导致active Treg和resting Treg细胞数量和比例均降低(active Treg:0.64% vs 0.08%,p<0.05;resting Treg:0.45% vs 0.23%,p<0.05),CD4+ T细胞Foxp3、pSTAT5、CD39水平显著降低(Foxp3: 6.03% vs 2.53%,p<0.05)。该结果提示糖皮质激素的应用可抑制IL-2信号通路、导致Treg细胞数量和功能缺陷。
本研究进一步发现,在GC治疗基础上联用低剂量IL-2,可以显著逆转糖皮质激素导致的总Treg、active Treg、resting Treg细胞水平的下调以及CD25表达的减少,并可激活CD4+ T细胞CD25、CD122、CD132、STAT5等IL-2信号通路分子及Treg中抗凋亡分子Bcl2、CD39的表达。上述现象提示IL-2可以保护Treg免受糖皮质激素的抑制。
同时,本研究初步评估了GC和GC联合IL-2短期治疗后的SLE病情改善情况。结果显示,相比于泼尼松单独治疗,泼尼松联合低剂量IL-2治疗在短期内可以更为显著地降低狼疮患者疾病活动度评分(SLEDAI),并且更显著地提升补体C3、C4水平。提示糖皮质激素联合低剂量 IL-2治疗可能加速改善SLE病情。
北京大学人民医院风湿免疫科博士研究生周昊天和北京儿童医院赵晓珍博士为论文的共同第一作者,北京大学人民医院风湿免疫科孙晓麟研究员和栗占国教授为论文的共同通讯作者。该研究得到了国家自然科学基金等资助。
(供稿:风湿免疫科 赵静 责编:李杨乐)










