端粒到端粒(T2T)联盟组装的参考基因组T2T-CHM13,是有史以来第一个具有卓越质量的完整单倍体人类基因组。但基因组计划发展到现在,仍然没有中国人自己的参考基因组。
日前,北京大学人民医院高占成教授研究团队、中国科学院北京基因组研究所康禹教授研究团队在Genomics,Proteomics& Bioinformatics《基因组蛋白质组与生物信息学报》杂志发表题为“T2T-YAO: A Telomere-to-telomere Assembled Diploid Reference Genome for Han Chinese”的研究成果,首次在世界范围内成功完成从端粒到端粒的中国人全基因组,获得包括Y染色体在内的高质量真实人类二倍体、完整无间隙的全基因组参考序列(44+XY)——“唐尧”基因组,其DNA序列具有明确的汉族中国人遗传特征,构建质量达到世界领先。
据悉,样本来自一名生活在山西省一个古老村庄的健康男性,经核型检测,未见染色体结构异常。研究团队将该参考基因组命名为“T2T-YAO”,因为这个采样点位于几千年前的尧帝遗址附近,这个地区是明代洪洞移民的起点。这场迁徙持续了近半个世纪,大量移民遍布中国各地并进入东南亚。
因此,T2T-YAO基因组有望成为汉族人群的全面代表。根据祖源分析,YAO基因组的大部分来自东亚。其Y染色体单倍群鉴定为O-F2137,是中国主要的Y单倍群O-M122的主要后代群之一。
研究团队使用merqury(评估基因组质量的重要工具)来评估T2T-YAO,并分析其完整性、组装错误和单倍型之间的切换错误。其中T2T-YAO的质量值(QV)达到了参考质量的准确度,母本与父本分别达到了Q70.49和Q72.28,选择父母本中QV较高的常染色体及性染色体组成一套单倍体参考基因组,其质量达到了Q74.69。
研究发现,与基准基因组HG002相比,T2T-YAO表现出较少的错误重复、交换错误和较短的折叠区域,且T2T-YAO拥有更完整的rDNA(核糖体DNA)序列。与CHM13相比,YAO的单倍体间具有更多的序列共享性和更高的同一性。这意味着与汉族人群相比,不同族群之间存在更大的基因组距离。而不同单倍型间有10%的序列是独特的,代表了大部分个体间的基因组多样性。
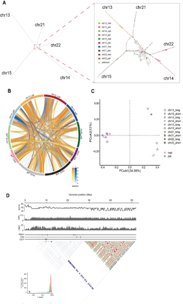
研究团队还成功完成T2T-YAO的所有十个SAACs(近端着丝粒染色体短臂)区域,SAACs的成对比对揭示了异源染色体上几乎有相同的序列存在,形成了具有大量倒位、重复和易位的同源嵌合体,特别是在chr13、14、21和22之间。对十个SAACs区域的k-mer(一段长度为k的DNA片段)进行聚类,他们发现同源染色体的短臂显示出几乎相同的位置,但不同异源染色体的长臂彼此远离。
研究发现,YAO-Y基因结构与既往报道一致,两端包含伪常染色体区(PARs)、X转座区、扩增序列、异染色质卫星区和X简并区。扩增子存在于扩增区域,与CHM13-Y中观察到的模式相似。
综上,本研究报道了一个完整、准确的中国汉族参考基因组-T2T-YAO,揭示了汉族中国人的基因与高加索人种之间区别,能够应用在未来的医学研究和临床实践中,为精准医疗奠定了夯实的基础。
(供稿:呼吸与危重症医学科 责编:汪铁铮)
附:专家介绍
高占成,医学博士,主任医师,教授,博士生导师。呼吸与危重症医学科主任、基因组与精准医学检测技术北京市重点实验室主任、香港中文大学客座教授、厦门大学讲座教授、国家卫健委突出贡献中青年专家,享受国务院政府特殊津贴。
近20年来,参加了急性呼吸道传染病重大疫情SARS、H5N1、H9N2、H10N8禽流感、MERS、新冠病毒肺炎等临床救治、疫情防控和管理工作。为此,在急性呼吸道传染病和肺部感染性疾病诊断及治疗方面建立了全国性网络平台,其中在呼吸危重症抢救方面积累了丰富的临床经验。同时,对慢性阻塞性肺病、哮喘、间质性肺病、少见肺部疑难杂症和呼吸危重症等呼吸系统疾病诊疗也有很深造诣。









