请输入关键字
首页   > 新闻中心  > 新闻聚焦

北京大学人民医院春节假期门诊安排早知道

[ 2021-02-04 08:40 ]

北京大学人民医院春节期间放假调休,共七天——

2月7日(星期日)按照周一出诊

2月20日(星期六)按照周二出诊

2月11日-13日无门诊

2月14日-17日上午开诊,下午无门诊

核酸检测同门诊时间,14-17日上午半天


急诊、发热门诊、肠道门诊24小时正常开诊。

儿科急诊、发热门诊、肠道门诊挂号地点在所在科室。

普通门诊出诊安排


from clipboard

from clipboard

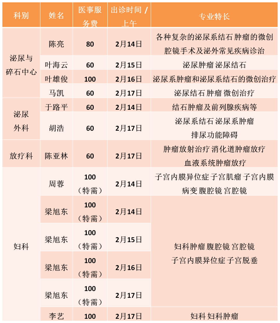
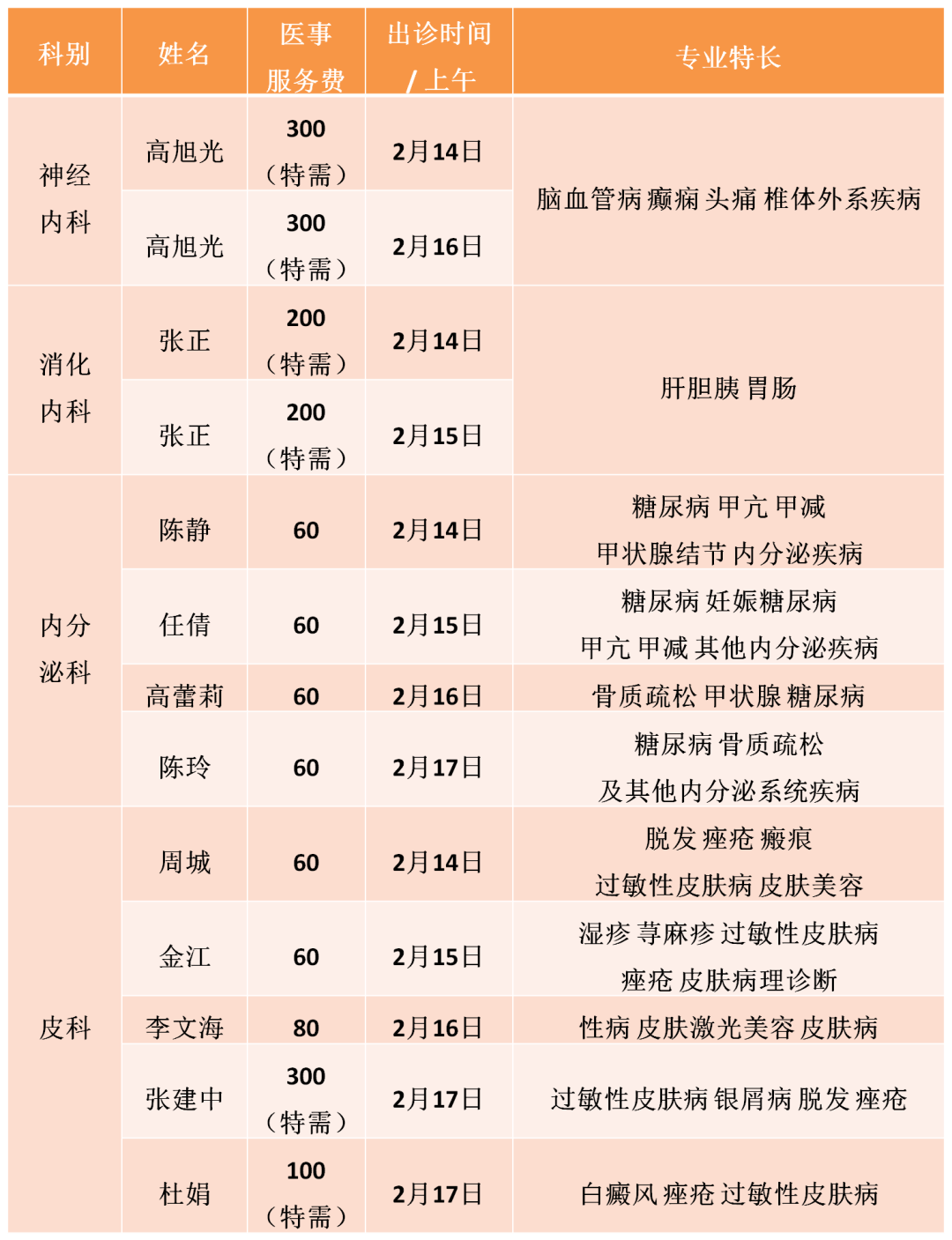
专家门诊出诊安排

from clipboard

from clipboard

from clipboard

from clipboard

from clipboard

温馨提示


静脉取血室开放时间:

2月14日—17日抽血时间7:00—11:30,在门诊二层抽血室。特殊要求项目节日期间暂不开放。

门诊预约中心工作时间:

2月14日—17日8:00—12:00,在门诊四层北侧预约处。B超预约在门诊三层中厅。

放射、B超相关检查时间:

门诊病人按照已经预约的检查时间来进行放射、B超检查。

疫情期间,为了保证您正常就诊,请您就诊前务必认真查阅门诊就诊须知


地   址: 医院地址(西直门院区):北京市西直门南大街11号
邮编:100044

官方APP

微信